
买新三板的股票除了赚差价外(比如风电材料股联洋新材,因为业绩大增,从去年7月的1.17元涨到现在的37.3元,涨了30多倍,更夸张的是有新三板股票今年涨幅达到200多倍),主要目的是IPO上市后赚大钱,当然如果在创新层买的股票(需要创新层挂牌满一年),一旦辅导完毕公布要上精选层,那么也会停牌,精选层挂牌成功的话,也有大肉。因为精选层估值已经接近A股,一年后只要符合基本条件就可以顺利转A股,目前高层正在制定相关转板政策。因此只要质地好和估值低的新三板品种,无论是上精选层还是IPO进A股,都有大肉。
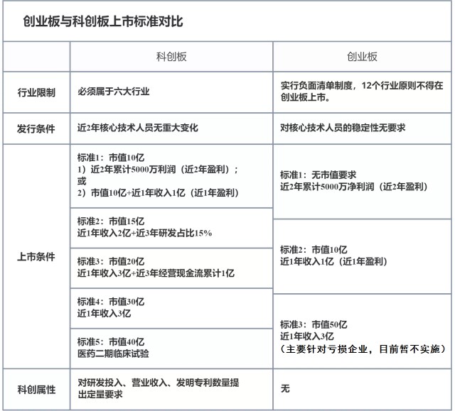
下面对比下科创板和创业板注册制上市标准,可以明显发现,创业板的上市标准还是比较低的,但是有十二大行业原则上不支持在创业板上市,但与互联网、大数据、云计算、自动化、人工智能、新能源等新技术、新产业、新业态、新模式深度融合的创新创业企业除外。今后我在分析新三板公司时第一个就是要分析其是否符合注册制要求,然后是是否符合精选层要求。
在新三板连续挂牌满12个月的创新层挂牌公司,也可以申请公开发行,进入精选层。创新层企业只要满足新三板精选层标准之一,就可以申请。
【1】市场价格(即市值)在2亿元以上,近两年净利润在1500万元以上,加权平均净资产收益率平均在10%以上,或近一年净利润在2500万元以上,加权平均净资产收益率在10%以上。
【2】市场价格在4亿元以上,最近两年营业收入平均在1亿元以上,增长率在30%以上,最近一年营业产生的现金流净额为正数。
【3】市场价格在8亿元以上,最近年营业收入在2亿元以上,最近两年的研发投资合计占最近两年营业收入合计的比例在8%以上。
还有一个用的比较少的第四条:【4】市场价格在15亿元以上,近两年研发投资总额在5000万元以上。这一条不对企业收入和盈利等作要求,主要面向市场高度认可、研发创新能力强的创新型企业,类似科创板的不盈利标准。
后面我会重点分析一些优质新三板创新层公司,欢迎关注。
(来源:股市人生牛股多多的财富号 2020-10-21 19:34) [点击查看原文]
