
中华网财经4月20日讯:红星美凯龙发布公告称,该公司拟申请发行三年期的9亿元保险资产管理机构债权融资计划。
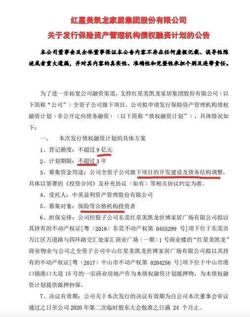
公告中,红星美凯龙表示,为了进一步拓宽公司融资渠道,支持红星美凯龙全资子公司旗下项目,公司拟申请发行保险资产管理机构债权融资计划(非公开定向债务融资)。
具体融资信息显示,本次融资计划的登记额度不超过9亿元,计划期限不超过3年,受托人为中英益利资产管理股份有限公司,募集对象为保险等合格机构投资者,决议有效期为公司本次董事会审议通过之日至公司2020年第二次临时股东大会批准之日满24个月止。
同时,红星美凯龙的控股子公司东莞红星美凯龙世博家居广场有限公司拟以其持有的不动产权证[粤(2018)东莞不动产权第0455299号]项下位于东莞市万江区万道路与四环路交汇处家汇商业广场(一期)1号商业楼的“红星美凯龙”商业物业与红星美凯龙的全资子公司中山红星美凯龙世博家居广场有限公司拟以其持有的不动产权证[粤(2017)中山市不动产权第0204256号]项下位于中山市港口镇港口大道15号的一宗商业房地产作为本债权融资计划抵押物,为本债权融资计划提供抵押担保。
对于此次融资的用途,红星美凯龙表示,募集资金拟用于该公司全资子公司旗下项目的开发建设及债务结构调整。
延长非公开发行A股股票
值得注意的是,同日红星美凯龙还发布了《关于延长非公开发行A股股票股东大会决议有效期及股东大会授权有效期的公告 》。
公告显示,目前本次非公开发行相关工作仍在持续推进中。鉴于前述决议有效期及授权有效期即将届满,为了保证本次非公开发行相关工作的顺利进行,公司于2021年4月19日召开第四届董事会第二十四次临时会议、第四届监事会第八次临时会议,分别审议通过《关于延长公司非公开发行A股股票决议有效期的议案》、《关于延长股东大会授权董事会办理公司本次非公开发行股票相关事宜有效期的议案》,同意提请股东大会审议批准本次非公开发行相关决议有效期、授权董事会及其授权人士办理本次非公开发行有关事宜的授权期限自届满之日起延长12个月(即延长至2022年6月17日)。
800亿负债在身
公开资料显示,从美凯龙公开的年报来看,2017年至2020年,美凯龙的资产负债率在不断的增长,分别为54.72%、59.14%、59.95%、61.16%。美凯龙也认为,持续上升的资产负债率在一定程度上削弱了公司的抗风险能力,制约了公司的融资能力,使公司面临较高的财务风险。截止2020年末,美凯龙可用的货币资金为65.11亿元,但负债已经达到804.50亿元,其中流动负债的金额为316.39亿元。
(中华网财经综合 文/丁一)
(来源:中华网财经的财富号 2021-04-20 09:47) [点击查看原文]
